Bibliographie de Gaelle Kermen 2010-21

en liens universels permettant de trouver immédiatement la librairie en ligne qui vous convient

Liens fournis par Books2Read : https://books2read.com/links/ubl/create/


Publication 2021

#05 Clandestine 70, journal de 1970

https://books2read.com/u/4Ap5jd

version brochée https://www.amazon.fr/dp/B09BF6C68F/

#02 Le Vent d’Avezan, journal de 1965-66-2010

version augmentée https://books2read.com/u/bxQarP

version brochée

#01 Au Loin un Phare, Journal de 1960-1964

https://books2read.com/u/3GrwWn

version brochée https://www.amazon.fr/dp/B09DFGMYVZ/

Aquamarine 67, roman-vérité

https://books2read.com/u/boYDzA

version brochée https://www.amazon.fr/dp/B0997SGSBM/

Aeon Timeline plus simple pour les francophones, guide pratique

https://books2read.com/u/bO6RWo

version brochée https://www.amazon.fr/Aeon-Timeline-plus-simple-francophones/dp/B09G893ZVP/

Écrire un livre entier sur iPad avec Scrivener

https://books2read.com/u/3kLe2L

version brochée https://www.amazon.fr/dp/B07X2M38NY/


Publications 2020

Clandestine 70, Journal de 1970, #05

https://books2read.com/u/4Ap5jd


Publications 2019

Aeon Timeline plus simple pour les francophones Un nouvel espace-temps

https://books2read.com/u/4DEZor


Publications 2018

Des pavés à la plage Mai 68 vu par une jeune fille de la Sorbonne

https://books2read.com/u/4Dlz2O

Deux versions brochées

Scrivener 3 plus simple pour les francophones books2read.com/u/31x56D

Scrivener 3.0 Introduction aux tutoriels anglais (gratuit) https://books2read.com/u/baz5j6


Publications 2017

Le Festival de Wight 70 vu par 2 Frenchies https://books2read.com/u/mBP7AA

Aquamarine Revisited édition du cinquantenaire https://books2read.com/u/mYonDY

Smashwords plus simple pour les francophones https://books2read.com/u/b62plW


Publications 2016

Scrivener plus simple pour iPad et iPhone https://books2read.com/u/me0nGV

Scrivener plus simple pour Windows https://books2read.com/u/4XKdEL

Scrivener plus simple pour Mac https://books2read.com/u/bppd6E


Publications 2011

Journal 60 http://books2read.com/u/m2v26o

Les Maquisards du Bois de Vincennes https://books2read.com/u/brG76M

Le Soleil dans l’Oeil https://books2read.com/u/bQ9XgE


Publications 2010

Le Vent d’Avezan https://books2read.com/u/mZP7pl

Au Loin un Phare https://books2read.com/u/bWze8W

Aquamarine 67 https://books2read.com/u/mVB12P



portraitGaelleKermenparAnaLDSGaelle Kermen est l’auteur des guides pratiques Scrivener plus simple, le guide francophone pour Mac, Windows, iOS et Scrivener 3, publiés sur toutes les plateformes numériques.

Diariste, elle publie les cahiers tenus depuis son arrivée à Paris, en septembre 1960. Publications 2018 : Journal 60 et Des Pavés à la plage Mai 68 vu par une jeune fille de la Sorbonne.

Vaguemestre depuis 1997, blogueuse des années 2000, elle publie plusieurs blogs sur ses sujets de prédilection, l’écriture sur gaellekermen.net, les chantiers d’autoconstruction sur kerantorec.net, les archives d’un demi-siècle sur aquamarine67.net et les voyages ici ou ailleurs sur hentadou.wordpress.com.

Scrivener 3 : imprimer le plan ou le manuscrit en PDF ou papier

Avant de se prendre la tête avec la Compilation, il existe une façon simple d’imprimer son plan ou son manuscrit en PDF ou en papier : le format d’impression et l’impression avec les attributs de Scrivener.

Pour imprimer le plan, on va d’abord paramétrer le Format d’Impression, où nous pouvons régler différents formats de Textes, Fiches ou Plans.

Paramétrer le Format d’impression

Lorsque vous allez dans la fenêtre Fichier et que vous descendez dans Format d’impression, vous accédez aux paramètres habituels des imprimantes, avec Attributs de page. Il faut descendre dans le menu Attributs de page et sélectionner : Scrivener.
Fichier > Format d’impression > Attributs de page > Scrivener.

FormatScrivener.png

Dans l’onglet Marges, vous pouvez régler les marges selon vos besoins.

FormatImpression_1Marges.png

Dans l’onglet Autre : Ajuster les images à la taille de la page ou Imprimer les arrière-plans des Pages Web.

FormatImpression_2Texte.png

Dans l’onglet Texte, vous sélectionnez les données du Classeur que vous souhaitez imprimer. Vous pouvez changer la police.

FormatTexteTimes.png

Dans l’onglet Fiches, vous sélectionnez les données des Fiches du Tableau de liège que vous souhaitez imprimer.

FormatFiches.png

Dans l’onglet Plans, vous sélectionnez les données du Plan général que vous souhaitez imprimer.

FormatPlans.png

Mon test de Plan de projet a été fait uniquement sur le Tableau de liège ou d’affichage (Corkboard). Il comporte peu de texte, mais des Résumés, écrits directement sur les fiches créées sur le Tableau. Tout ce qui a été créé dans le Tableau de liège se retrouve dans la fenêtre du Classeur et constitue l’ossature du manuscrit.

Pour imprimer le plan du manuscrit

PlanPartieChap.png

Ici, je sélectionne La Partie 1 d’un projet avec deux chapitres et quelques scènes.

Le mode Composite est activé dans le mode Groupe, puisque la Partie 1 comporte plusieurs documents.

ModeGroupe.png

J’ai paramétré le Format d’Impression. Je vais dans :

Fichier > Imprimer le document courant.

ImpirmerDocCourant.png

Voici ce qui apparaît en Prévisualisation pour un enregistrement en PDF ou une impression papier immédiate.

Previsualiser.png

J’exporte le fichier en PDF et je le vérifie.

J’ai tous les éléments demandés dans le format d’impression. Un peu trop sans doute pour transmettre ce document à quelqu’un qui n’aurait pas le nez dans le guidon comme je l’ai dans Scrivener à cette minute. Vous voyez ainsi que tout est transmis dans notre document, selon nos besoins. On peut ne sélectionner que les titres et les résumés.

PDFexporter.png

Imprimer une portion de Projet

De la même façon, on peut sélectionner une portion de Projet pour en imprimer le contenu. On vérifie la Prévisualisation avant de créer et enregistrer le PDF. Ici un document écrit de dix pages.

PrevoirPDF10pages.png

Ce procédé est facile à mettre en œuvre pour créer un PDF du plan ou du manuscrit. Il évite les casse-têtes de la Compilation au début de notre apprentissage avec Scrivener 3. Nous verrons les détails de la Compilation plus tard, qui nécessite également un formatage des En-Têtes et Sections.

Scrivener est toujours plus simple qu’il n’en a l’air avec sa richesse de possibilités.

Belles écritures !

Gaelle Kermen
Kerantorec, le 15 janvier 2018


VignetteScrivener3.png

P.S. La sortie du Guide Scrivener 3 plus simple est prévue le 3 mars. Bientôt en précommande !

P.S. 2 Merci à Anaïs Donay qui m’a inspiré cet article par une question posée sur le groupe ScrivenerFR. Rejoignez-nous, l’ambiance est dynamique et stimulante.

P.S. 3 En vous abonnant au blog gaellekermen.net vous aurez la primeur des articles, directement dans votre boite de messagerie dès leur parution. Email subscription dans la fenêtre de gauche en bas.


Crédit cover : Indiegraphics

Scrivener plus simple pour Windows

Scrivener_simple_pour_Windows_Final_2

Couverture créée par Adam Molariss Indiegraphics

Scrivener plus simple pour Windows par Gaelle KermenLogoACDPublié le 21 juin 2016 par ACD Carpe Diem, AFNIL 979-10-91577


Scrivener est beaucoup plus qu’un traitement de texte, c’est un outil d’aide à l’écriture et en plus il permet le formatage impeccable des documents à publier sur les plateformes numériques ou en impression à la demande. Plus besoin d’utiliser plusieurs logiciels, un seul suffit : Scrivener et il fait tout très bien.

Le guide Scrivener plus simple pour Windows vous aide à travailler rapidement sur vos projets d’écriture sans passer des mois à vous former pour comprendre le logiciel, très riche, donc parfois trop complexe à première vue et décourageant pour certains auteurs, habitués aux traitements de texte traditionnels.

Les copies d’écran des manipulations de base, les raccourcis essentiels, les petits trucs permettent de le prendre en main sans délai. La méthodologie vous conduit de la première idée jusqu’à la publication de vos projets.

Ne pensez plus à la mise en forme, juste à vos écrits.

Soyez efficace, écrivez !

***

Gaelle Kermen est conseil en gestion du temps et, depuis un quart de siècle, cherche les meilleures solutions informatiques pour développer la créativité.

Elle écrit tous les jours et a testé la plupart des outils disponibles sur le marché. Elle a opté pour le logiciel Scrivener, qui remplace plusieurs logiciels nécessaires au début des années 2010 pour écrire et formater des ebooks.


Enfin une documentation francophone

Traduit en français et porté sur Windows, le logiciel Scrivener n’a qu’un défaut : les tutoriels et les modèles sont en anglais. Il existe peu de documentation francophone. Ce guide comble ce manque et vous évite de passer des jours, des semaines ou des mois à vous former avec des documents et vidéos en anglais.


Pour une présentation professionnelle de vos tapuscrits ou ebooks

Ce guide vous propose une méthode d’organisation efficace. De votre première idée à la construction de votre tapuscrit, Scrivener vous permet la réalisation de la table des matières en quatre clics et la compilation d’ebooks aux formats courants : mobi, ePub, PDF, RTF, doc.


Comment travailler avec Scrivener ?

Vous commencez votre projet à partir d’un de vos documents existants, ceux que vous avez créés sur Word ou OpenOffice, vous l’importez en chapitres, vous les réorganisez pour mieux les mettre en forme et les publier.

Vous pouvez aussi utiliser un des modèles fournis sur le blog-auteur gaellekermen.net, journal, roman avec parties et chapitres, scénario.

Devenez efficace tout de suite, ne pensez plus à la mise en forme, concentrez-vous sur vos écrits. Accumulez les documents, les brouillons, les notes. Organisez vos idées. Changez de plan. Résumez. Corrigez.

C’est seulement à la fin que vous compilez l’ensemble pour faire un ebook aux formats .mobi (Kindle) ou .epub (iPad ou tablette Android), un document PDF, un .doc pour publier sur toutes les plateformes numériques, un article de blog, un site web, un livre papier, à votre guise.


À qui s’adresse Scrivener ?

Que vous soyez étudiant, écrivain, auteur, blogueur, doctorant, journaliste, juriste, professeur, responsable, éditeur, scientifique, archiviste, généalogiste, que vous écriviez votre journal, des rapports, des mémoires, une thèse, un roman, une pièce de théâtre, un scénario de film, un recueil de poèmes, vous avez tous besoin de Scrivener, pour votre travail comme votre vie personnelle.La meilleure solution pour concevoir des livres et des ebooksScrivener vous offre la meilleure solution actuelle pour écrire et publier votre livre en n’utilisant qu’un seul logiciel. Scrivener fait tout et le fait bien pour moins de 50 euros. Il a été conçu par un auteur pour des auteurs.Le guide Scrivener plus simple pour Windows bénéficie de l’expérience accumulée depuis la publication de Scrivener plus simple, le guide francophone pour Mac. Des chapitres ont été ajoutés pour préciser les premières prises en main.


Ce que vous trouverez dans ce guide

Le guide a été conçu suivant la progression des besoins, de la première idée à la publication. Les chapitres sont des réponses aux nombreuses questions que l’on se pose en découvrant ce logiciel.
 Voir la table des matières complètes.

Informations pratiques

Scrivener est disponible à l’essai sur le site de Litterature&Latte.
Des modèles en français sont disponibles sur le blog de l’auteur.

Longueur du livre : 246 pages illustrées
Illustrations : 201 copies d’écran faites sur la version Scrivener 1.9.0 pour Windows 10

Parties : Débuter, Paramétrer, Travailler, Rechercher, Corriger, Compiler, Publier

ISBN mobi : 979-10-91577-04-5
ISBN ePub : 979-10-91577-03-8

Éditeur : ACD Carpe Diem, Kerantorec, Bretagne, Europa
AFNIL N° 979-10-91577


Un avis autorisé

Scrivener plus simple pour Windows de Gaelle Kermen, une bible pour ce logiciel d’écriture !

Jérémie Lebrunet (auteur de Comment formater et typographier votre livre)


Scrivener est le studio d’écriture du XXIe siècle. Les auteurs anglophones en raffolent. Il est temps que les auteurs francophones profitent de ses bienfaits.


Gaelle Kermen est l’auteur de Scrivener plus simple, le guide francophone pour Mac, publié le 10 janvier 2016 en édition numérique par ACD Carpe Diem.

Pages auteur : Smashwords,AmazonApple, Kobo, Nook.

Le Guide Kermen, collection pratique, Scrivener plus simple pour Windows, est disponible  :

Lien universel aux boutiques où vous trouverez le guide : books2read.com/u/bzpZ1L

Ou sur ces plateformes :

Aide-mémoire des raccourcis Scrivener pour Mac

Aide-mémoire Scrivener 2.7.1 pour Mac

Capture d’écran 2016-07-09 à 09.55.52

Raccourcis utiles

Scrivener utilise les raccourcis du système Mac OSX. La croix indique que les touches doivent être enfoncées simultanément.
Il est utile de mémoriser certains raccourcis à appliquer si possible en cours de rédaction. En acquérant ces réflexes, vos corrections finales seront beaucoup plus rapides. Et c’est excellent pour entretenir la bonne marche du cerveau.

Accents
Caractères spéciaux pour les accents, les parenthèses, les symboles : [alt+cmd+T]

Veillez particulièrement aux accents sur les À et les É ou les Ô ou Ê en début de phrase, négligences trop fréquentes en publication numérique.

Crochets
Crochet ouvrant [ : [Maj+alt+5]
Crochet fermant ] : [Maj+alt+)]

Doublon
Dupliquer une page ou un dossier : Sélectionner + [cmd+D]

Espace insécable
Avant ? :  ! ou entre des nombres dans les centaines ou les milliers : [alt+Barre d’espacement]
Une espace insécable est particulièrement importante quand un ? ou un ! sont en fin de paragraphe, pour ne pas laisser des blancs disgracieux dans une page numérique.

Fichier
Importer un fichier : [Maj+cmd+I]

Scinder un texte long en chapitres
– avant l’importation dans Scrivener : mettre un # devant chaque titre
– après l’importation dans Scrivener : faire le raccourci [cmd+K] avant chaque titre.

Gras
Mettre du texte en gras : Sélectionner + [cmd+B]

Italique
Mettre du texte en italique : Sélectionner + [cmd+I]

Œ, Æ, œ, æ :
[Maj+alt+o], [Maj+alt+a], [alt+o], [alt+a]

Nouvelle page
Créer une nouvelle page : [cmd+N]

Page Web
Importer une page Web dans Recherche : [alt+cmd+W]

Recherche
Rechercher/Remplacer [cmd+F]

Sélectionner tous les chapitres avec les sous-parties d’un dossier
Modifier, Sélectionner avec les sous-dossiers [alt+cmd+A]

Tiret cadratin pour les dialogues — : [alt+-]

***

Captures d’écran

Kindle : [alt+Maj+G]

iPad : [Home+Alimentation]

Android : Icône appareil photo (paramétrer la tablette)

***

Compilation d’une table des matières pour les ebooks
– eBook au format .epub pour toutes plateformes : la table se fait automatiquement sur iPad ou tablette Android
– eBook au format .mobi pour KDP Amazon : cochez la case Générer la table des Matières HTML

Balises utiles
Renseignez les champs dès le début dans : Projet -> Meta-Data Settings…
Ainsi les balises seront remplies automatiquement par le logiciel lors de la compilation : Auteur, Prénom de l’auteur, Nom de famille, Nom complet, Titre du projet, Titre abrégé.

– Balise de numéro de page dans la table des matières pour les PDF : < $ p > (sans espace)

– Fractionnement des pages en chapitres : # ou [cmd+K)

D’autres balises sont très détaillées dans l’Aide, près de Fenêtre, Liste des balises d’espace réservé…
(pour programmeurs et/ou utilisateurs avertis et anglicistes).


Belles écritures !
Gaelle
Kerantorec, 9 juillet 2016

***

Gaelle Kermen est l’auteur de Scrivener plus simple, les guides francophones pour Mac et Windowspubliés par ACD Carpe Diem, 2016.

nook-iconKobo_Icon-150x150
ScrivenerSimpleCoveramazon-icon

Smashwords_logo

Guide special auteurs : un livre indispensable pour le formatage et les corrections

Un excellent livre peut vous aider à corriger vos textes et à les formater pour une publication papier ou numérique : Comment formater et typographier vos livres de Jérémie Lebrunet, juin 2016.

51I2sELsbaL

Ce livre est très détaillé et fait le tour de tout ce que j’aurais pu vous dire moi-même sur les points à vérifier, mais en plus il donne tous les raccourcis qui permettent de faire les corrections sur votre document Word ou OpenOffice.

Par Scrivener, je fais déjà une grande partie de ces corrections et je n’éprouve pas le besoin de revoir mon fichier en l’exportant sur Word ou OpenOffice. Je ne compile en .doc que pour publier sur Smashwords, où le document affronte allègrement les terribles barrages de l’AutoVetter. Même avec de nombreuses images, bien calées par Scrivener, mes documents .doc sont acceptés immédiatement par le catalogue Premium d’Apple, Kobo, Nook. Ce n’était pas le cas lorsque je publiais des textes simples avec Word de 2010 à 2012.

Il est vrai que j’ai maintenant Antidote sur mon MacBook et je peux corriger mes textes depuis Scrivener en version Mac. Antidote met le nez sur toutes les erreurs de linguistique et typographie et j’ai revu la correction du guide francophone Scrivener plus simple pour Windows (sortie prochaine) sur ce support, après l’avoir entièrement construit sur un notebook Asus Windows 10.

Mais si vous n’avez pas Antidote, qui reste un outil assez cher, entre 99 et 119 euros à l’heure où j’écris ces lignes (20 juin 2016), le livre de Jérémie Lebrunet vous est indispensable pour ne rien laisser passer, pas la plus petite espace superflue, pas le moindre défaut dans les italiques des titres cités et tous ces petits détails qui font la différence entre un texte bâclé et un texte bien présenté, entre un texte d’amateur et un texte d’auteur.

J’ai particulièrement apprécié la partie concernant le formatage des dialogues. C’est souvent ce qui me chagrine dans les romans récents. Certains beaux textes sont massacrés par des guillemets à la pelle, décidément très laids en numérique.

Le livre de Jérémie Lebrunet vous évitera ce genre de dommage.

Comment formater et typographier vos livres : pour démarcher des éditeurs et s’autoéditer, Jérémie Lebrunet, juin 2016

Disponible sur Amazon, Kobo et sur sa boutique personnelle.

Belles écritures !
Gaelle
Kerantorec, 20 juin 2016

***

Post Scriptum du 9 juillet 2016

Pour les auteurs qui souhaitent imprimer leurs ouvrages à la demande par CreateSpace, Jérémie Lebrunet a fait une vidéo très claire et complète sur tout ce qu’il y a à faire sur un document Word pour une présentation impeccable.

Je rappelle que Scrivener compile d’excellents documents au format .doc, prêts pour un formatage selon les préceptes de Jérémie Lebrunet.

***

ScrivenerSimpleCover

Gaelle Kermen est l’auteur de Scrivener plus simple, le guide francophone pour Mac, publié par ACD Carpe Diem, 2016.
Une valeur sûre : depuis sa sortie, le guide est en tête des meilleures ventes dans les catégories Logiciels, Bureautique et publication. Il remplit donc sa mission d’aide à l’écriture et à la publication dans le monde francophone.

amazon-iconnook-iconKobo_Icon-150x150Smashwords_logo

 

Publication : AFNIL et ISBN

Attention

Cet article date de 2016. Les conditions d’attribution des ISBN par l’AFNIL changent à partir du vendredi 8 mars 2019.


Communiqué de l’AFNIL Paris du 7 mars 2019

« Notre site https://afnil.org fait peau neuve. [À partir du 8 mars 2019] toutes les démarches se feront en ligne et les formulaires en téléchargement au format .pdf et .doc disparaitront.

Seuls les dossiers complétés sur notre formulaire en ligne seront acceptés.

Désormais, pour toute première demande d’ISBN ou toute demande de création d’une nouvelle marque rattachée à la structure d’un éditeur, des frais de gestion de dossier s’appliquent.

Les autres services liés à l’ISBN, comme une liste complémentaire ou une demande de nouveau segment demeurent gratuits. »


Le livre a une réelle existence quand il est publié avec un numéro ISBN.

L’ISBN

L’ISBN (International Standard Book Number) est un numéro d’identification, reconnu dans le monde entier, attaché à la seule édition d’un livre. Ce qui veut dire qu’à chaque édition doit correspondre un ISBN unique. Une édition papier aura un numéro différent de l’édition numérique. Chaque édition numérique doit avoir un numéro ISBN différent sur les différentes plateformes numériques ou d’impression à la demande.

SmashwordsISBNGuideMac

Cette numérotation en 13 caractères permet de trouver le livre en question des années après sa parution, où que l’on soit dans le monde.

L’EAN permet d’établir un code-barre au dos des livres imprimés sur papier.

afnilL’AFNIL

L’AFNIL est l’Agence Francophone pour la Numérotation Internationale du Livre. Elle attribue les ISBN à tous les éditeurs des pays francophones qui en font la demande, en Europe et en Afrique.

Site de l’AFNIL : http://www.afnil.org/

Le site vous donne les informations nécessaires pour demander vos numéros ISBN et EAN (European Article Numbering) en tant qu’éditeur (imprimé Société) ou en tant qu’auto-éditeur (imprimé Particulier).

Il suffit de remplir un formulaire sur la page http://www.afnil.org/default.asp?Info=3

Vous imprimez le PDF ou le fichier Word, vous le remplissez, le signez, le scannez et le renvoyez par courriel à l’AFNIL, en joignant les justificatifs professionnels selon votre situation.

Mon expérience

Par exemple, j’ai un cabinet-conseil déclaré à l’URSSAF depuis plus de vingt ans. Ses activités sont complétées désormais par l’édition numérique. Pour obtenir le numéro AFNIL d’éditeur et ma liste des 50 premiers numéros ISBN, j’ai rempli le formulaire, l’ai signé et scanné, et je l’ai envoyé par courriel en y joignant des pièces justificatives professionnelles :  l’imprimé délivré par l’INSEE (Institut National de Statistiques et des Études Économiques) lors de l’enregistrement de mon cabinet libéral attribuant à mon Entreprise un numéro SIREN (Système Informatique du Répertoire des Entreprises) et le dernier relevé annuel de l’URSSAF (Union de Recouvrement des cotisations de Sécurité Sociale et d’Allocations Familiales).

J’avais envoyé mon dossier (formulaire, imprimés INSEE et URSSAF) le 5 mai 2012. J’ai reçu la réponse le 16 mai 2012 par courriel, puis par courrier postal.

Courriel afnil acd

La liste se présente ainsi :

ListeISBN

On la remplit au rythme des parutions.

ISBNutilises

Publication sur Amazon KDP

La plateforme d’édition numérique Amazon KDP n’exige pas d’ISBN et traite le livre, papier ou électronique, comme n’importe quel produit mis en vente. Le livre ou l’ebook est référencé sous un ASIN (Amazon Standard Identification Number) en dix caractères au lieu de treize.

Par exemple, le numéro ASIN de mon guide francophone, Scrivener plus simple pour Mac, est ASIN: B019XR6JQE. Il diffère peu de celui de la baratte à beurre que j’envisage d’acheter !

Amazon ASIN
Amazon ASIN d’une baratte à beurre.

Néanmoins lorsqu’on est un éditeur ou un auteur-éditeur sérieux, on peut – ou doit – attribuer un numéro ISBN au livrel publié sur Amazon. Il n’apparaît pas dans la fiche publique. L’ebook peut sans doute être retrouvé dans les catalogues internationaux des parutions, grâce à son ISBN enregistré dans les métadonnées. Ce ne sera jamais le cas d’un ebook uniquement publié sur Amazon KDP avec un ASIN.

Les autres plateformes numériques

Je n’ai pas testé la publication directe sur les plateformes numériques d’Apple ou de la Fnac. Je publie mes livrels sur l’iBookstore ou sur Kobo par l’intermédiaire de deux agrégateurs : Smashwords et Draft2Digital.

Smashwords et Draft2Digital attribuent un numéro ISBN à chaque livrel d’auteur n’ayant pas ses propres ISBN.

CreateSpace attribue un numéro ISBN à chaque livre imprimé à la demande, si l’auteur-éditeur ne fournit pas son propre numéro.

Dépôt légal obligatoire pour les livres imprimés

Pour les livres papier, le dépôt légal est obligatoire depuis le règne de François 1er en France. Vous trouverez les liens vers le dépôt légal en France et en Belgique sur le site de l’AFNIL.

Site de l’AFNIL : http://www.afnil.org/

Directives pour l’attribution aux livres électroniques

Attention
Vu le délai nécessaire pour recevoir les numéros ISBN, prenez vos précautions avant de lancer votre parution. Autant bien faire les choses tout de suite.

La publication est un acte grave, qui engage votre responsabilité morale et légale. La déclaration de votre activité d’éditeur ou d’auteur-éditeur donne du sérieux à votre travail.

Votre numéro ISBN fera de votre livre une œuvre unique et pérenne, lui donnant la réalité qu’il mérite, car vous avez mis toute votre âme dans son écriture.

Belles écritures !
Gaelle
Kerantorec, le 10 juin 2016

***

Scrivener_simple_pour_Windows_Final_2

Gaelle Kermen est l’auteur de Scrivener plus simple, le guide francophone pour Mac, publié par ACD Carpe Diem, 2016.
Fin juin 2016 : bientôt la sortie de Scrivener plus simple pour Windows.

amazon-iconnook-iconKobo_Icon-150x150Smashwords_logo

Scrivener : faire les sauts de page entre chapitres

Scrivener et les sauts de page

Souvent, je fais des articles tutoriels dans ce blog-auteur en réponse à des demandes de lecteurs. Cela me permet de préciser des points, sur lesquels je suis passée trop vite dans le guide Scrivener plus simple. Merci à vous qui me suivez, nous progressons ainsi tous.

Je me heurte à un problème récurrent avec Scrivener. Lorsque je veux compiler mon roman (43 chapitres de longueur différente) en .mobi, je n’arrive pas à faire commencer chaque chapitre sur une nouvelle page, j’obtiens une suite ininterrompue de tous mes chapitres, la séparation entre deux chapitres étant simplement marquées par un chiffre différent (1 et du texte, puis un saut de page marqué par un espace plus important, comme un interlignage agrandi par rapport aux autres, puis 2 et du texte, etc.). Je ne trouve pas la solution mais j’ai l’impression qu’elle ne doit pas être difficile.
Que dois-je faire, selon vous ?
Pourtant, dans le classeur (marge de gauche), j’ai tous mes chapitres les uns à la suite des autres.

Heureusement, oui, la solution est facile.

Il y a au moins trois solutions à ce problème de sauts de page. Scrivener aime bien les triades (vieux fond de druidisme local cornouaillais anglais ? moi aussi).

L’intérêt principal de Scrivener est qu’il permet de ne pas écrire en linéaire, mais par notes ou chapitres. Si tout le texte se retrouve mis bout à bout comme il l’eût été sur Word, ce n’était pas la peine de passer sur Scrivener (sauf pour mieux organiser ses pensées, quand même !).

Pour créer des sauts de page entre les chapitres, il suffit de cocher des cases.

Sur la page en cours d’écriture

Lorsque vous écrivez, vous êtes sur une page. Vous pouvez être sur une seule page si vous avez choisi le mode Composite ou Scrivenings sans distraction. Ou vous avez deux autres fenêtres dans votre tableau de bord. Le Classeur à gauche vous permet de voir tous vos chapitres, bien organisés selon vos désirs. L’Inspecteur n’est pas forcément visible à l’ouverture de votre fichier (sur Windows, en standard il n’est pas là). Cliquez sur l’icône bleue de l’Inspecteur pour faire apparaître la fenêtre de droite. C’est dans cette fenêtre que vous gérez beaucoup de choses pour la page en cours d’écriture, comme l’étiquette (partie, chapitre, notes, sections, comme vous le désirez), le statut (si la page est A faire, une première ébauche, révisée ou OK).

Sous la fenêtre Résumé (ou Synopsis), vous avez la petite fenêtre Général. La case à cocher se trouve là, sous le statut et l’étiquette de votre chapitre en cours : Saut de page avant.

 

Il faut cocher la case Saut de page ici dans Général.
Il faut cocher la case Saut de page ici dans Général.

Par défaut, la case Inclure dans la compilation est cochée quand on travaille dans l’Ebauche ou le Brouillon. Mais pas celle de Saut de page avant. Cochez cette case et vous aurez de beaux chapitres à la compilation, en .mobi, .ePub, .doc ou .PDF.

Je conseille de bien suivre l’évolution de chaque chapitre sur cette fenêtre Général, qui se retrouvera dans le tableau organisateur. Vous gagnerez du temps ensuite.

Sur le tableau organisateur

Lorsque vous sélectionnez votre projet dans le Brouillon, cliquez sur la troisième case du cartouche central de votre barre de menu (plus long à écrire, qu’à faire, comme souvent dans Scrivener).

scrivener cartouche menu

Ce tableau vous permet de voir où vous en êtes dans votre projet.

Tableau organisateur

Pour afficher les possibilités, ajouter des champs, cliquez sur la minuscule flèche vers le bas à droite du haut de la page.

Ajouter des champs au tableau
Ajouter des champs au tableau

C’est dans le tableau organisateur que vous pouvez ajouter le champ Saut de page avant et cocher les cases selon vos chapitres si vous ne l’avez pas fait lors de l’écriture de la page.

Sur le tableau de compilation en ePub  ou mobi

Si vous n’avez pas coché les sauts de page lors de l’écriture, ou de la vérification de votre organisation de projet, vous pouvez encore le faire lors de la compilation finale en ebook de format ePub (iOS ou Android) ou mobi(Kindle).

Tableau de compilation :on peut cocher les sauts de page avant ici.
Tableau de compilation : on peut cocher les « Sauts de page avant » ici.

Belles écritures !
Gaelle
Kerantorec, le 6 juin 2016

Merci à Guy Poursin pour sa question pertinente, à laquelle il avait trouvé réponse avant cet article. Aisance de Scrivener à trouver les réponses si on fouille bien partout. Mais ce chapitre s’ajoutera au guide Scrivener plus simple pour Windows en cours de relecture et à la mise à jour du guide Scrivener plus simple pour Mac. Bientôt en ligne !

***

ScrivenerSimpleCover

Gaelle Kermen est l’auteur de Scrivener plus simple, le guide francophone pour Mac, publié par ACD Carpe Diem, 2016.
Bientôt une version pour Windows, en juin 2016.

amazon-iconnook-iconKobo_Icon-150x150Smashwords_logo

 

Amazon KDP ebook mobi comment verifier et partager votre document

Vous avez téléchargé votre manuscrit sur Amazon KDP. Vous désirez voir son rendu une fois publié. Vous avez des outils de prévisualisation et de partage dans vos comptes d’édition.

Amazon KDP Bibliotheque

1) Vérifier votre document en ligne sur KDP

Après le téléchargement et la conversion de votre document

Vous pouvez vérifier votre ebook dès que le téléchargement est enregistré.

Amazon Téléchargement réussi

Revenir chercher un ebook mobi dans votre Bibliothèque KDP

Plus tard, vous pouvez aussi télécharger votre ebook au format mobi.

  • Allez dans votre Bibliothèque, à côté des rapports sur vos ventes.
  • Repérez la fenêtre de votre livre.
  • Au bout à droite, cliquez sur les trois points pour ouvrir la fenêtre du menu.

Bibliotheque Amazon

Cliquez sur Modifier les informations.

Amazon modifier informations

Pour vérifier votre ebook mobi dans l’Outil de Prévisualisation en ligne

Amazon KDP outils de previsualisation

Cliquez sur Prévisualiser le livre.

Une fenêtre s’ouvre pour vous proposer d’enregistrer des modifications.

  • Si vous venez de télécharger votre livre, cliquez sur Enregistrer les modifications.
  • Si vous revenez chercher un exemplaire de votre ebook déjà publié, cliquez sur Ignorer les modifications.

Le Previewer prépare la conversion du livre en ebook. Voici le résultat de mon guide Scrivener.

AmazonTdMok

Si tout va bien, l’écran affiche la page Contenus avec la Table des Matières.

Dans la barre de menu, au bout à gauche, cliquez sur Liseuse. C’est ici que vous pouvez avoir une idée de la présentation de votre ebooks. Déroulez le menu pour voir les différents rendus selon les supports de lecture numérique.

AmazonLiseuseformats

Cliquez en haut sur Table des Matières, au milieu de la barre de menu.

telecharger fichier final

Les deux fichiers Table des matières et Affichage NCX sont essentiels pour une bonne navigation dans votre ebook, comme on le faisait dans un livre en se repérant aux titres de la table des matières. NCX signifie Navigation Control file for XML.

N.B. Si ces deux fichiers ne sont pas là, recommencez les formatages de votre ebook pour ajouter une Table des matières. La Compilation de Scrivener permet une belle présentation avec plus d’aisance que Word. Un article suivra sur ce sujet.

2) Télécharger l’ebook mobi sur votre ordinateur

Pour vérifier votre ebook, le mieux est de le télécharger au format converti par Amazon sur votre ordinateur de travail et de l’exporter sur vos supports de lecture si vous avez une liseuse ou tablette Kindle. Vous aurez une idée exacte du rendu, in situ. Cette solution permet de corriger votre ebook en soulignant les coquilles éventuelles sur le Kindle ou l’application dédiée.

telecharger

Dans Outil Kindle Previewer, sous Instructions, cliquez sur Télécharger le fichier d’aperçu du livre. La petite roue se met en marche pendant le téléchargement.

La première proposition vous offrira votre livre au format .mobi. La deuxième au format HTML.

Et si vous n’avez pas de Kindle, liseuse ou tablette, vous pouvez télécharger le Previewer, pour Windows ou Mac. Sur Mac, ça ne marche pas sur les anciens systèmes.

Expérience personnelle

Après conversion réussie d’un document, je télécharge toujours le fichier d’aperçu du livre pour vérifier que la version mobi est correcte, que la table des matières est présente et que les liens fonctionnent, éléments indispensables pour une édition professionnelle, dans le respect du lectorat.

Il arrive dans le dossier Téléchargements de cette façon :

fichier format mobi guide scrivener

Je l’exporte sur mon Kindle3, toujours vaillant après six ans de bons et loyaux services. J’envoie le fichier par mail en pièce jointe, à l’adresse fournie par Amazon dans la gestion du compte. Cette procédure est pratique pour tous les documents qu’on désire lire sur Kindle, en doc, en txt, en html.

3) Envoyer le mobi par mail sur Kindle

Allez dans votre compte Amazon, descendez à Gérer votre contenu et vos appareils, puis à Paramètres.

gerer contenu et appareil kindle

kindle envoi email

parametres de compte amazon

envoi documents personnels Kindle

  • Choisissez l’email donné par Kindle.
  • Faites un message à cette adresse
  • Joignez le fichier mobi.
  • Envoyez.
  • Mettez votre appareil Kindle en WiFi.

Dans quelques secondes, vous verrez le nouveau document dans la fenêtre de votre Kindle.

Avantages de la récupération de votre ebook en mobi

  • Cette procédure est idéale pour corriger votre texte dans un premier temps. On voit mieux les coquilles ou les erreurs de typographie sur un petit écran de lecture que sur une feuille A4, avec interligne double, comme à l’époque de l’édition traditionnelle.
  • Cette procédure est aussi pratique pour envoyer votre ebook à vos beta-lecteurs, aux correcteurs, à vos amis ou à vos proches intéressés.

Belles écritures !
Gaelle

***
ScrivenerSimpleCover

Gaelle Kermen est l’auteur de Scrivener plus simple, le guide francophone pour Mac, publié par ACD Carpe Diem, 2016.

Acheter le guide en ebook

amazon-iconnook-iconKobo_Icon-150x150Smashwords_logo

Voir un extrait sur Amazon

Si cet article vous a plu, merci de le commenter, l’aimer, le partager. C’est ainsi que nous progressons tous ensemble depuis l’invention de l’Internet.

Scrivener ecrire un ebook en un mois #1

Le projet du guide francophone pour débuter avec le logiciel d’écriture Scrivener a été commencé le 3 décembre 2015 et terminé le 18 décembre. Deux semaines ont permis de le construire et le mettre en forme. Je m’étais lancé un défi. Il a été respecté, grâce à Scrivener.

Voici le tableau d’affichage final du Projet au 18 décembre :

Tableaufinal
Le tableau d’affichage de Scrivener permet de suivre la gestion du projet d’écriture. © gaelle kermen 2016

Il a fallu encore autant de jours pour élaguer le projet, enlever des pages entières, ajouter une Partie PUBLIER, corriger encore et encore, revoir, modifier des captures d’écran, désactiver les liens vers Amazon pour être accepté par Apple et passer le cap du Premium Catalogue de Smashwords, vérifier les conversions des plate-formes et le publier enfin. Le 31 décembre 2015, l’ebook a été mis en précommande pour la sortie du 10 janvier 2016.

http://www.amazon.fr/Scrivener-plus-simple-francophone-Collection-ebook/dp/B019XR6JQE/

Adamcover5

https://www.smashwords.com/books/view/604115

175 pages. 14 500 mots. 144 illustrations. 177 heures. Un mois de travail d’écriture intense.

Bien sûr, je maîtrisais mon sujet, avec une expérience de plusieurs mois intensifs sur Scrivener. Je ne me lançais pas en quinze jours dans l’inconnu. Sauf que je me demandais si l’ajout d’images dans les pages allait passer. J’avais renoncé à publier en 2012 un livre illustré sur le Festival de Wight 70 (avec Jimi Hendrix, Leonard Cohen, Melanie, Joan Baez, etc.) parce que le travailler sur Word était un cauchemar, avec un fichier trop lourd, qui plantait et me décourageait. Avec Scrivener, 144 illustrations sur 175 pages sont passées !

Ce dont je suis sûre, c’est qu’aucun autre traitement de texte ne m’eût permis une telle rapidité d’exécution ni ne m’aurait autant motivée à construire ce guide. Peut-être aurais-je renoncé à aller au bout de l’aventure. Avec Scrivener, j’ai été stimulée, émerveillée même, par ce que j’apprenais encore en balisant vos chemins dans ses méandres.

Maintenant, c’est à vous de prendre Scrivener en main, de l’adapter à vos besoins, d’en faire un outil productif, un compagnon de vie, une ressource d’expression de vos richesses les plus précieuses.

Que ce guide vous accompagne dans vos premiers pas ! Il n’est pas complet, il faudra faire une suite pour les utilisateurs avancés, mais déjà il vous permet de vous lancer dans votre écriture.

Avec mes meilleurs vœux pour la nouvelle Année 2016, qu’elle soit productive, riche et épanouissante.

En guise d’étrennes, vous pouvez télécharger le Roman-modèle (avec parties et chapitres) que j’ai traduit du modèle proposé dans Scrivener.

Écrivez ! Ici et maintenant !

Gaelle Kermen,
Kerantorec, le 9 janvier 2016

Scrivener est un studio d’écriture diffusé par Literature & Latte. https://www.literatureandlatte.com/scrivener.php

Couverture par Indiegraphics

***
ScrivenerSimpleCover

Gaelle Kermen est l’auteur de Scrivener plus simple, le guide francophone pour Mac, publié par ACD Carpe Diem, 2016.

Acheter le guide en ebook

amazon-iconnook-iconKobo_Icon-150x150

Smashwords_logo

 

 

Voir un extrait sur Amazon

 

Si cet article vous a plu, merci de le commenter, l’aimer, le partager. C’est ainsi que nous progressons tous ensemble depuis l’invention de l’Internet.

Modele pour tenir son Journal avec Scrivener

Nulla dies sine linea (Pline l’Ancien)

Premier janvier 2016

En ce premier jour de l’an, il convenait d’ouvrir un nouveau cahier pour le Journal de Vie 2016.

Tout était déjà prévu dans mes modèles Scrivener, enregistrés lors de ma formation au logiciel, après avoir construit les projets qui me convenaient au long cours.

J’ai fermé le Journal 2015, dont le bilan est positif, puisque j’ai publié le Scrivener plus simple, le guide francophone pour Mac. Hier, 31 décembre, j’ai reçu les avis de publication en précommande avant la sortie du 10 janvier.

ScrivenerSimpleCover
Couverture de Scrivener plus simple © Adam Molariss 2015

Amazon, Draft2Digitale et Smashwords se relayaient pour m’aviser de la publication sur chaque support de distribution numérique.

Pour Smashwords, c’était bien la première fois que le fichier était accepté sans problème au catalogue Premium, ce qui prouve l’intérêt de Scrivener pour le formatage des projets en fichiers préparés pour les exigences de chaque plateforme. J’y reviendrai dans de prochains billets.

Aujourd’hui, j’ai envie de partager avec vous mon modèle de Journal.

Tenir son journal est la garantie de garder la maîtrise sur sa propre vie. Je crois plus en cette thérapie quotidienne que dans tous les supports proposés par des tiers. J’ai eu la chance d’y être encouragée par mon propre médecin, le docteur Fleury à Enghien-les-Bains, il y a cinquante ans, alors que je commençais une belle déprime. J’étais institutrice remplaçante en Val d’Oise et il me faisait un tableau peu engageant des méthodes de soin en 1966.

Il a eu cette phrase incroyable, que j’entends encore :

— Mais, vous, vous qui aimez écrire, car vous aimez écrire ?
— Euh … oui !
— Alors, écrivez ! Écrivez !

J’écrivais en effet depuis mon arrivée à Paris en septembre 60 et je me trimballais partout avec un gros cahier Héraclès, mon stylo et des bouquins.

Cinquante ans plus tard, je suis persuadée que ce travail d’écriture quasi quotidienne a été un rempart contre la folie, contre les dérapages et les turbulences de la vie. Elle n’a pas empêché les confrontations aux souffrances, aux angoisses, mais elle les a mises en scène comme des expériences et elle a apporté le recul nécessaire à la survie d’abord, puis à la reconstruction, et enfin à la sérénité.

Quand de jeunes amis ou amies me confient leur peine, je suis toujours rassurée si je sais qu’ils ou elles écrivent, je suis sûre que la clairvoyance jaillira de l’analyse et permettra de dépasser la douleur de l’attachement.

Voici le modèle que j’ai élaboré pour tenir mon Journal sur Scrivener, puisque j’ai enfin trouvé le support idéal pour tout conserver et gérer, à court et long terme.

ModeleJournal

La page est réglée au plus simple dans les Préférences, comme j’aime que ce soit, clair et net, sans fioriture, sans retrait de paragraphe, le modèle qui rend le mieux en ebook.

Pageregle

Et comme j’ai déjà écrit cette page d’article, j’ai démarré le module BLOGS :

BLOGS

Et voilà, une nouvelle année d’écriture est commencée !

Vous trouverez ici le modèle de journal à télécharger.
Le fichier OPML se téléchargera automatiquement sur votre bureau.
Importez-le dans un nouveau projet Vide et adaptez-le selon vos besoins. Il est conçu pour mon programme de travail de base au fil des saisons. Mettez-le vôtre. Dans les jours prochains, je ferai un article sur le format OPML. Déjà, vous pouvez le tester, c’est la façon la plus simple que je connaisse pour importer des projets entiers ou partiels, avant qu’ils soient illustrés ou enrichis.

Que cette année 2016 soit exceptionnelle pour tous vos projets. Avec mes meilleures vibrations !

Gaelle Kermen
Kerantorec, 1 janvier 2016

***

***
ScrivenerSimpleCover

Gaelle Kermen est l’auteur de Scrivener plus simple, le guide francophone pour Mac, publié par ACD Carpe Diem, 2016.

Acheter le guide en ebook

Smashwords_logoamazon-iconnook-iconKobo_Icon-150x150

Voir un extrait sur Amazon

Si cet article vous a plu, merci de le commenter, l’aimer, le partager. C’est ainsi que nous progressons tous ensemble depuis l’invention de l’Internet.

Scrivener l’integrer en quelques jours

Un auteur que j’ai aidé à prendre en main Scrivener a intégré le maniement du logiciel en moins de quatre semaines, là où j’avais mis quatre mois à comprendre en lisant des manuels et regardant des vidéos en anglais.

showcase-scrivener_header

L’histoire

Récemment, un auteur m’a demandé de l’aider à remettre en forme ses romans policiers, dont la présentation laissait à désirer sur Kindle, lui attirant des commentaires désobligeants. De plus, honte suprême, ses romans n’avaient pas de table des matières. La lectrice numérique compulsive que je suis depuis plus de cinq ans maintenant, sans retour en arrière possible au papier, ne supporte pas les ebooks ou livrels sans Table des Matières. J’ai failli refermer l’ensemble, agacée, insultée même, me sentant dans mon bon droit de trouver la meilleure présentation possible quand j’achète un livrel.

En fait, j’ai fini par comprendre, au fil de nos très très très nombreux échanges, qu’il avait toujours en tête l’impression papier pour Create Space, la plate-forme d’impression à la demande. Ses fichiers numériques étaient paramétrés sur Word au format de pages papier. Ce n’était pas bon du tout pour un affichage serein et fluide sur Kindle, iPad ou autre liseuse.

Je lui ai conseillé Scrivener. Il était réticent, craignant que la version de Scrivener ne marche plus sur son ancien système Mac OS 10.6.8 sur son MacBook pro de 2011. Mais elle marche sur le même système de mon MacBook de 2008. Et même sur les versions anciennes de Mac OS

Il avait de grands bloquages, pensant encore papier, quand il fallait penser numérique.

Je répondais du mieux que je le pouvais à chacune de ses questions. J’ai fait un premier article de blog sur Scrivener pour lui expliquer comment faire une Table des Matières sur PDF pour une publication papier avec table des matières numérotant les pages.

Pour l’aider à prendre en main lui-même ses derniers paramétrages d’impression au moment de la compilation, j’ai fini par lui faire toute une série de copies-écran à chaque étape.

Le résultat

En quelques jours, au cours de ces quatre semaines intenses de corrections en novembre 2015, il avait pris en main Scrivener et s’émerveillait de la richesse et des possibilités de ce studio d’écriture, qui l’incitait à écrire encore plus qu’avant, en maîtrisant mieux chaque chapitre, en pouvant suivre ses personnages, les lieux des intrigues, d’un tome à l’autre. Il pouvait se concentrer sur l’écriture au lieu de penser à la mise en forme comme il le faisait sur Word depuis toujours. Scrivener avait gagné !

Quand j’ai vu la masse de notes que j’avais accumulées pour lui répondre, bien classées au fur et à mesure dans mon Projet Scrivener pour ses corrections, j’ai pensé qu’il n’y avait pas de raison de les réserver à un seul auteur. Ces réponses, ces manipulations, ces procédures, bien expliquées, pouvaient servir à plus d’une personne.

J’ai pensé à vous, qui écrivez en français et avez besoin d’un bon outil de travail, en oubliant la mise en forme fastidieuse et lourde que vous avez subie jusque là.

J’ai alors décidé de publier un premier Guide Kermen sur Scrivener. Je dis premier, car j’ai beaucoup de trucs en réserve dans mon Journal de Vie ou mes Cahiers de Chantier, à transmettre, entre comment allumer son feu sans attendre 20 minutes, ou comment tailler une branche à la scie japonaise, ou comment écrire un ebook en un mois, mon dernier défi. Mais je digresse !

Pour vous qui écrivez dans le monde francophone, je conçois le Guide que j’eusse moi-même aimé trouver quand j’ai commencé à chercher ce qui se faisait comme initiation à Scrivener.

Gaelle Kermen,
Kerantorec, 11 décembre 2015

P.S. Le guide a été mis en ligne sur les plateformes numériques en précommande le 31 décembre 2015. Sortie officielle le 10 janvier 2016.

***
ScrivenerSimpleCover

Gaelle Kermen est l’auteur de Scrivener plus simple, le guide francophone pour Mac, publié par ACD Carpe Diem, 2016.

Acheter le guide en ebook

Smashwords_logoamazon-iconnook-iconKobo_Icon-150x150

Voir un extrait sur Amazon

Si cet article vous a plu, merci de le commenter, l’aimer, le partager. C’est ainsi que nous progressons tous ensemble depuis l’invention de l’Internet.

Scrivener sauvegarder un projet dans les Preferences

Pour Sauvegarder son projet, il convient d’aller dans les Préférences du logiciel et de choisir le dossier de destination des sauvegardes. C’est une manipulation à régler dès que vous commencez à travailler sur Scrivener.

Capture d'écran 2015-12-10 09.43.29

Pour ma part, j’ai choisi d’enregistrer les sauvegardes à la fin de chaque fermeture du logiciel dans Dropbox. Ainsi, si jamais je perdais de nouveau mon cher MacBook, je pourrais ouvrir le fichier de sauvegarde depuis mon Mac mini, où est installé aussi le programme Scrivener. Et continuer à travailler.

L’auteur de Scrivener, Keith Blount, recommande aussi Dropbox, plutôt que Drive. Mais comme il dit, aucune sauvegarde n’est sûre à 100%. Il faut mieux enregistrer de temps en temps une copie du dossier de travail de Scrivener sur un autre support, par prudence.

Petit truc important

Il faut bien fermer son programme Scrivener du premier support, si on veut travailler sur un deuxième support. Sinon Scrivener proteste ! La synchronisation se fait ensuite sur Dropbox.

Gaelle Kermen
Kerantorec, 10 décembre 2015

© ACD Carpe Diem 2015

Scrivener est édité chez Literature & Latte, par un auteur pour des auteurs.
Dropbox
Drive

***
ScrivenerSimpleCover

Gaelle Kermen est l’auteur de Scrivener plus simple, le guide francophone pour Mac, publié par ACD Carpe Diem, 2016.

Acheter le guide en ebook

Smashwords_logoamazon-iconnook-iconKobo_Icon-150x150

Voir un extrait sur Amazon

Si cet article vous a plu, merci de le commenter, l’aimer, le partager. C’est ainsi que nous progressons tous ensemble depuis l’invention de l’Internet.

Scrivener dans le monde francophone peu de choses

Il n’existe pas beaucoup de choses en français sur le logiciel Scrivener. Se former à sa grande richesse complexe nécessite de longues heures de visualisation de vidéos ou d’étude de manuels, le plus souvent en anglais.

En cherchant, en janvier 2015, ce qui se faisait pour le prendre en main, je suis tombée sur des vidéos de François Magnan, formateur à Toulouse.

Mener un projet d’écriture sur Scrivener : comprendre en 5 minutes

C’est François Magnan qui m’a donné envie d’aller au fond de Scrivener.

Comme je me suis formée en anglais, avec des vidéos et des tutorials et des manuals, dont je ne saisissais pas toujours bien l’équivalence dans mon logiciel Scrivener traduit en français, j’ai parfois buté sur des trucs que je ne comprenais pas du tout.

Par exemple, une auteure américaine montrait dans sa vidéo comment elle recopiait des chapitres pour créer d’autres chapitres dans ses modèles pour ses romans en série, toujours conçus de la même façon. J’ai mis du temps à comprendre comment elle faisait. J’ai fini par trouver Doublon dans Document. La mauvaise traduction du logiciel ne m’avait pas aidée. En général, un doublon est quelque chose que nous cherchons à supprimer de nos bases de données. Là où nos Mac nous proposent depuis trente ans de Dupliquer, il est marqué Doublon sur Scrivener. Depuis que j’ai compris que Doublon voulait dire Dupliquer, je fais beaucoup plus de choses.

Capture d'écran 2015-12-08 09.36.32
Doublon veut dire Dupliquer. © gaelle kermen 2015

Comme on le voit sur cette copie-écran, le logiciel n’est pas toujours complètement traduit. J’ai dû mettre au point des procédures simples pour me repérer. C’est l’objet de ce guide.

La Manip

Il existe une autre façon d’atteindre le Doublon en question. Dans le bas du classeur, près de la petite icône du Dossier +, dans la roue dentée, on peut trouver d’autres options.

[Ajouter, Doublon, Renommer, Placer dans la Corbeille…]

Capture d'écran 2015-12-09 08.51.54

On voit que les traducteurs auraient mieux fait de traduire le Duplicate anglais par Dupliquer, comme ça l’est dans tous nos programmes Mac depuis toujours.

Formations francophones existantes

Le site scrivener.fr n’est pas, comme on pourrait le croire, une filiale française du logiciel Scrivener. C’est une formation payante qui a déposé le nom de domaine scrivener en France. C’est très cher. Enfin, trop pour moi. Et j’aime bien chercher moi-même.

Comme l’auteur de Scrivener, Keith Blount, j’écris sur Mac, la plate-forme d’origine du studio d’écriture. Il n’existe rien d’écrit, à ma connaissance, sur Scrivener pour le Mac dans le monde francophone. J’espère combler un vide par ce petit Guide pour vous aider, plus vite que je ne l’ai fait, à démarrer sur Scrivener.

Parution prévue à Noël.

Gaelle Kermen
Kerantorec, 8 décembre 2015

© ACD Carpe Diem 2015

Scrivener est un logiciel d’écriture édité par Literature & Latte.

Site de François Magnan

P.S.1 Il existe un jeune site très intéressant fait par Xavier en Belgique : Maîtriser Scrivener comme un Jedi.

P.S.2 Depuis la publication de cet article, j’ai aussi publié en juin 2016 Scrivener plus simple pour Windows.

P.S.3 Le guide pour iOS est sorti en octobre 2016 Scrivener plus simple pour iPad et iOS.

P.S.4 Une formation à Scrivener existe en français par vidéos sur le site de Lionel Borie

***
ScrivenerSimpleCover

Gaelle Kermen est l’auteur de Scrivener plus simple, le guide francophone pour Mac, publié par ACD Carpe Diem, 2016.

Acheter le guide en ebook

Smashwords_logoamazon-iconnook-iconKobo_Icon-150x150

Voir un extrait sur Amazon

Si cet article vous a plu, merci de le commenter, l’aimer, le partager. C’est ainsi que nous progressons tous ensemble depuis l’invention de l’Internet.

Scrivener quelques avantages

#scrivener #guide #écrire #publier

Scrivener est un formidable studio d’écriture, qui remplace désormais tous les traitements de texte utilisés depuis trente ans de travail sur ordinateur personnel.

showcase-scrivener_headerwin-showcase-scrivener_header

Ce que Scrivener peut faire pour vous

  • Ouverture facile et rapide
  • Écriture créative et dynamique, plus jamais linéaire
  • Possibilité de récupérer un document écrit sur Word, Open Office, ou Pages, en le scindant en chapitres
  • Travail par chapitre, scène, idée, note, pour écrire sans se soucier de la mise en forme
  • Possibilité de changer de place aux chapitres pour refaire le plan
  • Plan facile à faire à partir d’un document exporté en OPML d’une MindMap
  • Page facile à faire à partir d’un document exporté en TXT d’une MindMap
  • Article de blog facile à faire à partir d’une page
  • Gestion de nombreux documents en un seul lieu Recherches (pages web, photos, notes) pour ne plus jamais égarer ses notes de travail
  • Une idée égale une note ou une page, classée, ou en attente dans le module Recherches
  • Table des matières automatique pour ebook (Kindle, iPad, liseuse)
  • Table des matières pour PDF dans l’édition papier à la demande (CreateSpace, Draft2Digital, Lulu)
  • Mise en forme à la fin du document selon les critères d’exportation
  • Publication sur toutes les plate-formes numériques au format ePub (toutes tablettes et liseuses) et mobi (Kindle)
  • Exportation en la plupart des formats d’écriture (rtf, html, doc, docx, etc.)
  • Modèles (en anglais) pour les thèses, les romans, les pièces de théâtre, les poèmes, les scénarios
  • Possibilité de faire rapidement ses propres modèles
  • Sauvegarde possible sur Dropbox pour continuer un projet sur un autre ordinateur
  • Sauvegarde automatique
  • Plus jamais de plantage quel que soit l’ampleur du projetCapture d'écran 2015-12-07 12.23.07

Que vous soyez étudiant, écrivain, auteur, blogueur, doctorant, journaliste, professeur, responsable, éditeur, scientifique, dans votre travail comme votre vie personnelle, que vous écriviez comme moi votre Journal, que vous ayez besoin d’écrire des rapports, des mémoires, une thèse, un roman, une pièce de théâtre, ou que vous vouliez publier le recueil de vos poèmes, vous avez tous besoin de Scrivener.

La maîtrise de Scrivener m’a ouvert des possibilités créatives et éditoriales que j’attendais depuis longtemps. Pour vous, ce le sera aussi, en suivant le Guide simple en français que je vous prépare sur Scrivener et dont je publie ici quelques chapitres.

Gaelle Kermen
Kerantorec, 7 décembre 2015

© ACD Carpe Diem 2015

Scrivener est édité chez Literature & Latte, par un auteur pour des auteurs.

***
ScrivenerSimpleCover

Gaelle Kermen est l’auteur de Scrivener plus simple, le guide francophone pour Mac, publié par ACD Carpe Diem, 2016.

Acheter le guide en ebook

Smashwords_logoamazon-iconnook-iconKobo_Icon-150x150

Voir un extrait sur Amazon

Si cet article vous a plu, merci de le commenter, l’aimer, le partager. C’est ainsi que nous progressons tous ensemble depuis l’invention de l’Internet.

Scrivener comment creer une table des matieres pour ePub ou mobi

La première chose que je fais quand j’acquiers un ebook, c’est consulter la Table des Matières. Elle peut s’appeler TOC en anglais (Table of Contents) ou Contenus.

Table des Matières sur Kindle

Sur le Kindle, la TOC est accessible en allant dans le Menu, Go to, ou Aller à.

Aller à la Table des Matières sur Kindle in Tutoriel Scrivener by Keith Blount © gaelle kermen 2015
Aller à la Table des Matières sur Kindle in Scrivener Tutorial by Keith Blount © gaelle kermen 2015
Ouvrir la Table des Matières sur Kindle in Tutoriel Scrivener by Keith Blount © gaelle kermen 2015
Ouvrir la Table des Matières sur Kindle in Scrivener Tutorial by Keith Blount © gaelle kermen 2015

Table des Matières sur iPad

Sur l’iPad, elle est accessible sur chaque fichier en haut à gauche : T. d. M.

Table des Matières sur iPad in Au Loin un Phare © gaelle kermen
Table des Matières sur iPad in Au Loin un Phare, 2010 © gaelle kermen

J’utilise ici la table des matières du premier Cahier 1960-65, que j’ai publié en janvier 2010. À l’époque, il fallait créer des chapitres en anglais pour se repérer. Depuis, les procédures se sont simplifiées, je suis heureuse de vous faire profiter de mon expérience. J’espère vous éviter de galérer autant que moi à la préhistoire de l’édition numérique.

Importance de la Table des Matières dans un livrel

Si cette table des matières n’existe pas, quand j’ouvre l’ebook, j’ai tendance à refermer l’ouvrage. On n’imagine pas lire un livre papier sans table des matières. C’est pareil avec un livrel. Comment savoir ce qu’il a dans le ventre si on n’a pas la possibilité d’aller fureter dans ses différentes parties et d’avoir une idée de l’endroit où veut nous emmener l’auteur ? Un livrel sans table des matières, c’est comme un bateau qui naviguerait sans carte, sans GPS, en plein brouillard.

Si simple sur Scrivener

Faire une table des matières en format ePub ou mobi est pourtant la chose la plus facile du monde, grâce à Scrivener.

Contrairement à toutes les procédures qu’il faut faire sur Word, OpenOffice ou Pages, avec des Hyperlinks vers des Targets, on n’a rien à faire, juste à cocher une case au moment final de la Compilation, dans Disposition, Table des Matières, Générer la table des matières HTML. On peut la centrer en cochant la case au-dessous.

Cocher une case pour créer la Table des Matières en html © gaelle kermen
Cocher une case pour créer la Table des Matières en html © gaelle kermen

Auparavant, il faut paramétrer les titres et les textes pour faire apparaître les titres dans la Table des Matières. J’y reviendrai dans d’autres articles de blogs ces prochains jours.

La Compilation n’intervient qu’à la fin du travail d’édition. Jusque-là, on peut se concentrer sur l’écriture, sans se laisser dépasser par des compositions délicates. C’est un des gros avantages de Scrivener sur tout ce que j’ai expérimenté depuis plus de vingt ans.

Gaelle
Kerantorec, 4 décembre 2015

© gaelle kermen 2015

Scrivener Tutorial by Keith Blount est accessible dans le module Aide de votre logiciel Scrivener, en anglais.
Au Loin un Phare par Gaelle Kermen, 2010 sur iPad ou iPhone
Au Loin un Phare par Gaelle Kermen, 2010 sur Kindle
Au Loin un Phare par Gaelle Kermen, 2010, sur Kobo

***
ScrivenerSimpleCover

Gaelle Kermen est l’auteur de Scrivener plus simple, le guide francophone pour Mac, publié par ACD Carpe Diem, 2016.

Acheter le guide en ebook

Smashwords_logoamazon-iconnook-iconKobo_Icon-150x150

Voir un extrait sur Amazon

Si cet article vous a plu, merci de le commenter, l’aimer, le partager. C’est ainsi que nous progressons tous ensemble depuis l’invention de l’Internet.

Scrivener creer une table des matieres pour PDF

Attention (7 juin 2016)

Cet article avait été écrit pour la version Mac de Scrivener. Je travaille actuellement à un nouveau guide pour Windows. Cette procédure ne marchera pas aussi bien sur Windows que sur Mac, où elle est parfaite. D’après le manuel anglais, pour que les liens restent cliquables dans le document PDF, il faut avoir Microsoft Word 203-2013 installé sur l’ordinateur et paramétrer les Options d’Import/Export de Scrivener avec les Convertisseurs de sortie pour PDF.

Créer une table des matières sur Scrivener pour un fichier PDF imprimable

Scrivener,  l’excellent studio d’écriture de Literature&Latte, est parfait pour créer des fichiers .mobi et epub. Il permet aussi de créer des fichiers PDF avec Table des Matières, qui soient exploitables dans des fichiers d’Impression à la Demande, comme Create Space.

La procédure est simple, il suffisait de la trouver. Je la partage avec vous, qui avez besoin de l’écriture dans votre vie personnelle ou professionnelle.

Créer un nouveau fichier dans le classeur (en cliquant sur la petite croix verte. Mettre le fichier en haut du tapuscrit, pour avoir une Table des Matières au début du livrel.

TdMclasseur

Dans le projet d’écriture, sélectionner les dossiers des parties qu’on souhaite voir apparaître dans la Table des Matières.

Selectionparties

On peut aussi ouvrir chaque dossier de façon à sélectionner tous les chapitres de chaque Partie du livrel.

Dans Modifier, descendre à Copy Special, continuer sur la droite et descendre à Copier les documents comme TdM (pour Table des Matières).

CopytdM

Retourner dans le fichier intitulé Table des Matières.

Colerstyle

Coller et appliquer le style. Les codes apparaissent sur la page et la Table des Matières se fera automatiquement lors de la Compilation par Scrivener.

TdMpartiesEnsuite, Compiler en PDF. Vérifier le PDF.

TablesMatieres

La table des matières apparaît avec le numéro des pages. Ça marche !

Belles écritures à vous qui me lisez !

Gaelle Kermen

Les manips

Sélection des dossiers des parties avec le raccourci [Maj+clic+C]
Ou Modifier -> Sélectionner avec les sous-dossiers, tout est sélectionné ou [alt+cmd+A]
Modifier −> Copy Special -> Copier les documents comme TdM
Table des Matières -> Coller et appliquer le style
Compiler en PDF

Merci à Keith Blount, créateur de Scrivener pour Literature & Latte

© gaelle kermen 2015

***
ScrivenerSimpleCover

Gaelle Kermen est l’auteur de Scrivener plus simple, le guide francophone pour Mac, publié par ACD Carpe Diem, 2016.

Acheter le guide en ebook

Smashwords_logoamazon-iconnook-iconKobo_Icon-150x150

Voir un extrait sur Amazon

Si cet article vous a plu, merci de le commenter, l’aimer, le partager. C’est ainsi que nous progressons tous ensemble depuis l’invention de l’Internet.

5 ans de lecture numérique 2010 2015 #2 les lectures

#Lectures #numerique #kindle #tablette #android #ipad #apple #temoignage #experience #5ans #ecrivains #litterature #francophone #literature #anglophone

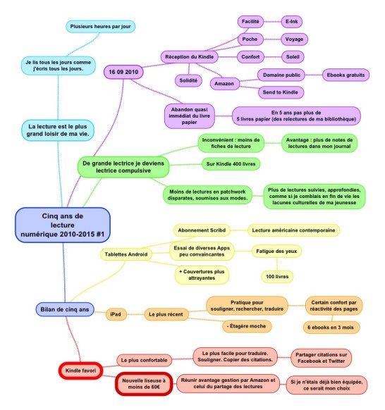
Au fil des années j’ai accumulé les livres, je les ai dévorés, relus, prêtés, perdus, retrouvés. Je ne saurais pas me passer de la lecture, j’en ai autant besoin que de l’écriture au quotidien. En septembre 2010, j’ai changé ma façon de lire, je suis passée à la lecture exclusivement numérique. Et je ne reviendrai pas au papier. Voici un aperçu de ce que j’ai pu lire en cinq ans de lecture numérique, plus de 500 livrels, un voyage littéraire dans les deux derniers siècles.

livres lus sur le Kindle
Lecture compulsive : 244 livres lus sur le Kindle en 1 an et 3 mois, décembre 2011 © gaelle kermen 2011
Carte SimpleMind du plan de l'article sur 5 ans de lectures numériques #2
Carte SimpleMind du plan de l’article sur 5 ans de lectures numériques #2

Lecture en français

En découvrant le Kindle, j’ai exploité les ressources du Domaine Public, plus accessibles en numérique qu’en papier.

Comme Alexandre Dumas était un des deux auteurs français (l’autre étant Jules Verne) présentés sur mon Kindle 3, j’ai commencé par le lire dans la version Amazon. Je l’ai dévoré plutôt, car à peine avais-je fini La Reine Margot, le premier lu, que j’avais envie d’attaquer un autre livrel du cher Alexandre. C’est l’effet Kindle : une certaine compulsivité de lecture. Alors, j’ai dévoré tout ce que j’ai pu trouver comme romans historiques, me donnant une idée plus vivante des Rois de France et de notre Histoire européenne que les études historiques plus sérieuses sur les ancêtres d’une jeune amie aristocrate dont j’avais fait l’arbre généalogique (Généalogie Charette-Bourbon) en 2006.

Dans la foulée, j’ai attaqué tout Michel Zevaco, dans le style des romans populaires d’Alexandre Dumas, un journaliste anarchiste dont les premiers romans ont été publiés en feuilleton dans le journal de Jean Jaurès, et qui a revu certains épisodes historiques avec truculence. D’ailleurs je préfère son personnage de Pardaillan à celui de D’Artagnan. Là  encore j’ai lu tout ce que je trouvais de lui, un vrai régal.

Puis, restant dans la littérature populaire, que j’avais ignorée tout au long de ma vie de grande lectrice, j’ai attaqué Eugène Sue, Les Mystères du Peuple, des ouvrages de longue haleine, qui occupent bien les jours pluvieux d’hiver.

J’ai relu toute la Comtesse de Ségur, le premier auteur que j’avais lue dès que j’avais su lire, vers cinq ans, dans la bibliothèque rose de ma grande sœur, avant d’attaquer la bibliothèque verte de mon grand-frère avec Jack London et Joseph Kessel un peu plus tard. La comtesse m’a fait régresser avec délice dans un monde où les serviteurs employaient parfaitement les subjonctifs imparfaits.

J’ai aussi lu presque tout Stendhal et Sand, écrivains ennuyeux. J’ai vécu ça comme un pensum à chaque fois.

Pour me remettre, je me suis offert les œuvres complètes de Marcel Proust, le genre de choses que je ne peux pas imaginer en version papier Pléiade, hors de ma bourse, et j’aime toujours me replonger dans quelques morceaux aimés à jamais, que la table des matières numériques me permet de trouver quand j’en ai besoin.

La littérature traditionnelle contemporaine

Avant de mourir, j’ai tant de trous à combler dans ma culture littéraire que je ne suis pas tentée par ce qui sort. Pour moi la littérature n’est pas un bien de consommation, avec une date limite de péremption, qu’on jette après usage. Les livres sont des monuments, des œuvres d’art, dont le temps conserve les meilleurs, qui ne sont pas forcément dans l’air du temps. Je ne m’intéresse donc pas aux rentrées littéraires, ni aux Prix, ni aux Best-Sellers, ni aux Tops 10 ou 100. Dans le numérique, j’apprécie de pouvoir trouver des ouvrages relatifs à mes sujets de recherche ou d’intérêt, même quand on ne parle plus d’eux.

Je ne sais donc pas grand chose des auteurs « à la mode », je vois passer quelques infos sur les réseaux sociaux, c’est tout. J’ai juste lu Le Goncourt piraté de Michel Houellebecq, La Carte et le Territoire, que j’ai trouvé encore plus ennuyeux que Sand ou Stendhal, c’est peu dire ! On ne m’y reprendra plus. Pas de temps à perdre.

Quelques auteurs-éditeurs entre autres

Par contre, je lis quelques auteurs éditeurs à l’occasion de belles découvertes sur notre groupe Facebook d’Auteurs Francophones au format Kindle, créé en 2011 par Nathan Bonne, animé en 2013 par Marie Fontaine et Adam Molariss, depuis 2014 par Aloysius Chabossot. J’utilise ici le premier titre du groupe, que je préférais.

La jeune Charline Schierer avait publié un premier roman fantastique écrit à 16 ans, L’appel du Shatral, en février 2012. Elle vient d’en publier un deuxième, pas encore lu, mais que je le lirai. Le premier était prometteur.

J’ai eu l’honneur de participer aux corrections d’Adam Molariss de certains de ses ouvrages, sur la poésie arabe Les Odes du Désert, son Cercle de Sagesse et son premier roman Yasmina dévoilée.

Cercle de sagesse, Adam Molariss, un sage parle de la place Jmaa el Fna de Marrachech, 2013
Cercle de sagesse, Adam Molariss, un sage parle de la place Jmaa el Fna de Marrachech, 2013

Je suis une fidèle des gros pavés thriller de Jacques Vandroux, ses thèmes celtiques et culturels ont tout pour me plaire. Il faut juste prévoir une journée entière de récupération des forces devant soi, car une fois qu’on commence le livrel, on a envie d’aller au bout !

Ecran tablette Cube Pierres couchées de Jacques Vandroux
Écran tablette Cube Pierres couchées de Jacques Vandroux

Dans les auteurs francophones indépendants, j’ai aussi découvert Florian Rochat, un ancien journaliste suisse, qui a écrit un très beau livrel : La Légende de Little Eagle, l’héroïque histoire d’un pilote de guerre américain de 18 ans. Cette histoire m’a sensibilisée aux sacrifices de certains pilotes anglais ou américains pendant la guerre de 39-45, comme il y en eut sur ma propre commune.

tombe du pilote de la RAF tombé à Moëlan © gaelle kermen 2012
Tombe du pilote de la RAF tombé à Moëlan © gaelle kermen 2012

Le livre a eu aussi des suites historiques réelles, que Florian Rochat raconte dans son dernier billet de blog, merveille de l’écriture qui relie les générations au-delà du temps.

Culture anglo-saxonne

Au début de ma lecture numérique sur Kindle, j’ai d’abord dévoré les écrivains classiques français ou francophones que j’avais délaissés au cours de mes vagabondages de jeunesse, quand la littérature anglo-saxonne des années 50 me formait plus que celle de ma propre culture française, comme Jack Kerouac, Henry Miller, Anaïs Nin, Lawrence Durrell ou Malcolm Lowry.

Depuis vingt ans que je suis sur Internet, la facilité de lecture sur le support numérique me permet de lire en anglais ou en américain tous les jours. J’ai rarement l’occasion de pratiquer mon anglais à l’oral, mais je peux lire des articles ou des livrels dans cette langue que j’ai eu la chance d’apprendre en Angleterre même, avant de l’apprendre au lycée de Lorient en seconde langue en Quatrième (à mon époque on était au lycée dès la classe de Sixième).

Lectures en anglais

Je me suis longuement plongée dans l’œuvre de John Galsworthy, un peu le Marcel Proust anglais, qui eut le Prix Nobel de Littérature en 1932. J’ai lu en version originale des livres dont j’avais étudié des extraits au lycée Hélène Boucher en arrivant à Paris l’année scolaire 1960-61, Forsyte Saga. La BBC en avait tiré une très célèbre série télévisée diffusée en 1967 en Angleterre, diffusée par l’ORTF sur la 1ere chaîne française en octobre 1970.

Puis, j’ai lu presque tout R.L. Stevenson, reprenant avec délices en anglais des livres lus autrefois en français, comme Voyage autour des Cévennes avec un âne, ou L’île au Trésor. J’ai particulièrement apprécié Kidnapped.

Et comme Stevenson faisait référence à son compatriote Walter Scott, j’ai lu aussi presque tout Walter Scott, commençant d’abord par la traduction faite par Alexandre Dumas de son Ivanhoé, dont je regardais à 12 ans les épisodes à la télévision anglaise avec Roger Moore.

J’ai continué à lire en anglais tout ce que je trouvais, essayant de lire par ordre chronologique les œuvres de Sir Walter Scott, baronet de Abbotsford. J’ai passé un hiver avec son Journal, une merveille pour comprendre la genèse de l’œuvre d’un grand écrivain. J’ai fini par acheter ses œuvres complètes.

Walter Scott m’a donné envie de relire Jane Austen, qui elle-même m’a donné envie de me plonger dans  la lecture de Ann Radcliffe, aux romans effrayants, la première romancière gothique, qui eut beaucoup d’influence sur la littérature de l’époque, puis sur le cinéma fantastique. Une féministe aussi, pas assez connue.

Complete Works d'Ann Radcliffe.
Complete Works of Ann Radcliffe, Delphi Classics

J’ai relu certains romans des sœurs Brontë et tous ceux que je n’avais pas lus dans ma jeunesse, avec souvent de bonnes surprises en découvrant ce qui est moins connu, comme les trois romans de la troisième sœur qui a publié sous le nom de plume de Anne Brontë, dont The Tenant of Widldfell Hall. J’ai lu aussi une biographie passionnante de leur frère Branwell Brontë. Le destin tragique de cette famille m’a accompagnée plusieurs mois. J’avais acheté la version complète et je lisais tout dans l’ordre. Ce fut un hiver très riche.

Complete Works by The Brontes, Delphi Classic
Complete Works by The Brontes, Delphi Classic

Désirant lire des livres plus contemporains, j’ai lu une grande partie de Virginia Woolf. Mais par l’hommage qu’elle rendait à sa grand sœur féministe George Eliot, elle m’a donné envie de me plonger dans l’œuvre complète de celle-ci, qui m’a beaucoup plus passionnée que notre George Sand, dont la vie est un chef-d’oeuvre en soi, qu’elle n’a jamais su rendre par sa littérature. Toutes deux avaient choisi un prénom masculin pour être éditées dans un monde sexiste.

Complete Works by George Eliot
Complete Works by George Eliot

Puis ma condition d’auteur Smashwords m’a fait bénéficier d’un abonnement ‘un an sur Scribd, la bibliothèque américaine numérique. Et pendant un an j’ai dû lire sur tablette, car l’application Scribd ne passait pas sur mon vieux Kindle 3.

Lecture en américain sur Scribd

J’ai relu en version originale tous les livres de Tony Hillerman, aux polars ethnologiques dans les réserves indiennes du côté d’Albuquerque au Nouveau-Mexique, que je lisais au fur et à mesure de leur parution en français en les empruntant à la bibliothèque de mon bourg. J’ai retrouvé l’esprit navajo de « marcher dans la beauté », de rendre grâces le matin au soleil levant, toutes choses que j’aime à pratiquer dans ma propre vie, avec mes critères personnels de travail sur mon paysage breton, qui animent mes cahiers de chantier, cahier autant pratiques que littéraires.

Après, pour rester dans la littérature féministe, j’ai relu Marylin French célèbre dans les années 70, dont j’ai relu en version originale certains ouvrages qui avaient fait sa réputation. Mais elle m’a presque autant ennuyée que George Sand.

Alors, j’ai découvert le livre de Walter Isaacson : Steve Jobs et je me suis laissée emporter par sa vie passionnante, qui, comme celles de tous les grands hommes, dépassent tous les romans qu’on pourrait en faire. J’ai lu tout sur Steve Jobs, en reconnaissant que rien n’égalait la bio d’Isaacson.

Puis j’ai lu tout ce que je trouvais sur Mark Zuckerberg, en commençant par The Facebook Effect, de David Kirkpatrick. Et quand on me parle du film sorti sur son histoire, je ne vois aucun rapport avec ce que j’ai lu sur lui, écrit par des gens qui l’ont fréquenté depuis sa jeunesse. Je préfère la version de la réalité à celle de la fiction. Respect ! On peut suivre Zuck sur son compte Facebook.

Bilan de 5 ans de lecture numérique

La lecture traditionnelle sur les livres papier que j’ai pratiquée pendant près de 65 ans m’avait comblée et rien ne me semblait aussi beau qu’une bibliothèque chargée de livres.

J’ai changé de conception de lecture en recevant le Kindle3 il y a cinq ans, je lis encore plus qu’avant, et j’ai amélioré ma mémorisation, je me sens plus riche en ressources intérieures.

Mais j’ai aussi changé ma conception de l’habitat pour un désencombrement général.

Désormais, je rêve d’une maison plus petite, plus aérée, sans papiers envahissants, sans accumulation d’objets prenant la poussière. Les murs ne seraient plus chargés de livres comme ils le sont encore chez moi, remparts de sécurité contre la vacuité et la peur de la mort.
Je rêve que les murs laissent place à plus de tableaux, œuvres uniques gardant la vibration des artistes qui les ont conçues au delà du temps.
Je rêve d’un mobilier simple et beau, sobre et noble, comme les meubles Knoll de ma jeunesse parisienne des années 60-70, une table et des chaises Saarinen, dont les lignes m’émeuvent toujours, et sur un guéridon assorti, je vois un Kindle, un iPad, un MacBook.
C’est tout. C’est tant.

Ceci sera, j’espère, une autre histoire, que je pourrai raconter dans mes cahiers de chantier et sur le blog de mes travaux d’Hercule, Kerantorec.

Bonnes lectures à vous, qui m’avait suivie jusqu’ici dans ce voyage littéraire à travers le temps, ce qui prouve que vous êtes vous-mêmes de grands lecteurs ou de grandes lectrices. Bien à vous !

Kerantorec, 16 octobre 2015

© gaelle kermen 2015

Auteurs francophones contemporains cités :
Michel Houellebecq
Florian Rochat : billet de blog 16/09/2015
In groupe Facebook d’Auteurs Francophones au format KindleNathan Bonne, Marie FontaineAdam Molariss , Aloysius ChabossotCharline SchiererJacques Vandroux.

Livres francophones contemporains cités :
La carte et le territoire, 2010, Michel Houellebecq, Prix Goncourt 2010
L’appel du Shatral, 2012, Charline Schierer
Les Odes du Désert, 2012, Cercle de Sagesse, 2013, Yasmina dévoilée, 2013, Adam Molariss
La Légende de Little Eagle, 2011, Florian Rochat

 400 livrels lus en 2015 sur le Kindle © gaelle kermen 2015
Livrels lus en 2015 sur le Kindle : 400 © gaelle kermen 2015

5 ans de lecture numerique 2010-2015 #1 les supports

#Lecture #numerique #kindle #tablette #android #ipad #apple #temoignage #experience #5ans #liseuse

Kindle et MacBook il y a cinq ans en septembre 2010. © gaelle kermen 2015
Kindle se connectant au MacBook le 16 septembre 2010. © gaelle kermen 2015
Carte SimpleMind plan du billet #1 5 ans de Kindle
Carte SimpleMind plan du billet #1 5 ans de Kindle

La lecture est le plus grand loisir de ma vie, celui qui me détend après mes gros chantiers, intellectuels ou physiques, celui qui m’apprend le monde, me cultive, me fait rêver et voyager, me nourrit et me comble depuis mes toutes jeunes années. Au fil des années j’ai accumulé les livres, je les ai dévorés, relus, prêtés, perdus, retrouvés. Je ne saurais pas me passer de la lecture et longtemps j’ai pensé ne pas pouvoir me passer des livres, en tant qu’objets. Pourtant en septembre 2010, j’ai changé ma façon de lire, je suis passée à la lecture exclusivement numérique. Et je ne reviendrai pas au papier. Si vous hésitez encore à franchir le pas, mon expérience peut vous guider dans vos choix de supports de lecture numérique.

Je lis tous les jours, plusieurs heures par jour en hiver, en été au moins un quart d’heure ou une demi-heure avant de m’endormir, moment sacré entre les deux mondes de la vie et des songes.

Une partie de la bibliothèque du salon. Automne 2014 © gaelle kermen
Une partie de la bibliothèque du salon. Automne 2014 © gaelle kermen

Ma bibliothèque personnelle est assez conséquente, elle recèle plus de trois mille ouvrages. Elle a été importante tout au long de ma vie et je n’imaginais pas me passer de livres.

Sauf depuis cinq ans ! Cinq ans qui ont changé les habitudes que j’avais depuis cinquante ans, souris papivore que j’étais jusque là.

La date du changement est le 16 septembre 2010 et c’était à Toulouse, avant le Festival numérique de la Novela 2010 (album Flickr).

Ce jour-là j’ai reçu mon Kindle 3, précommandé sur le site d’Amazon, à l’époque uniquement U.S, depuis le 23 août. J’en ai testé la première citation le 23 septembre, dans le message adressé par le créateur d’Amazon, Jeff Bezos.

Welcome gaelle
– Highlight Loc. 9-15 | Added on Thursday, September 23, 2010, 10:50 PM

Our top design objective was for Kindle to disappear in your hands – to get out of the way – so you can enjoy your reading. We hope you’ll quickly forget you’re reading on an advanced wireless device and instead be transported into that mental realm readers love, where the outside world dissolves, leaving only the author’s stories, words, and ideas. Thank you and happy reading!
Sincerely,
Jeff Bezos
Founder and CEO Amazon.com

La réception du Kindle a changé ma vie. La mutation d’un monde en papier à un monde numérique s’est faite en un quart d’heure pour la prise en main de l’appareil et en quelques jours pour abandonner le papier, le temps de finir un gros pavé de Ken Follet que ma fille m’avait prêté (Les piliers de la terre). Depuis ce jour, j’ai laissé les auteurs s’adresser directement à mon cerveau, à mon cœur, à mon âme, en oubliant le support pour ne garder que le texte et ses messages.

J’ai apprécié tout de suite :

Sa facilité d’emploi, je pouvais l’avoir dans la poche de mon manteau de voyage, ou dans une pochette en bandoulière à sa taille avec mes papiers et mon petit appareil photo, numérique lui aussi.

Le confort de l’écran E-Ink, lisible même en plein soleil et c’est bien agréable en été de pouvoir lire au soleil. Aucun autre écran ne permet cette lecture. On peut lire des heures sans fatigue visuelle.

– Sa solidité : j’ai raconté à l’époque les mésaventures subies par mon Kindle, j’avais marché sur lui une nuit, plus tard il avait reçu du café à Paris. Malgré tout ça, cinq ans après il marche toujours !

La gestion d’Amazon : j’ai apprécié l’aisance avec laquelle je pouvais télécharger des ebooks de mon compte en 30 secondes, pas une de plus. Comme je fouillais surtout le Domaine public, Amazon me proposait le même type d’achat, gratuits la plupart du temps.

Send to Kindle : une extension de navigateur permet d’envoyer sur la liseuse tous les documents qu’on a besoin de lire, que ce soit un article de blog trouvé sur le net ou un document personnel.

– L’envoi par email : Amazon fournit un email special pour l’envoi de documents sur la liseuse, une fonction très pratique pour relire ses manuscrits, les afficher sur l’écran du Kindle permet de voir tout de suite les  fautes et de les souligner, pour une correction ultérieure dans le support d’origine (Word, Pages, Scrivener, etc.).

Contrairement à ce qui s’est souvent dit, Amazon n’emprisonne pas ses clients et il est très facile de copier les livres trouvés sur d’autres plateformes au format .mobi pour les mettre dans le dossier Documents de la liseuse qui s’affiche sur l’écran dès qu’on connecte le Kindle à l’ordinateur. J’ai donc trouvé beaucoup de mes bonheurs en littérature francophone sur :

Ebooks gratuits : livres francophones du domaine public, des bénévoles y font un travail remarquable, leurs corrections sont impeccables, et ils pourraient donner des leçons à bien des professionnels.
BNR la Bibliothèque Numérique Romande : on y trouve Jean-Jacques Rousseau, par exemple.
Feedbooks : livres francophones du domaine public, et autres catégories, payantes.
Gallica : pour les PDF, car les textes en .epub ne sont pas corrigés par un œil humain après le scan et on n’a pas toujours le temps de le faire soi-même.

J’ai donc changé avec le Kindle toutes mes habitudes de Grande Lectrice devant l’Éternel.

Abandon quasi immédiat du livre papier
En 5 ans, je n’ai pas dû lire plus de dix livres sur papier – des relectures de ma bibliothèque lors de la correction de mes 50 ans d’écriture sur cahiers – ou parce que j’avais prêté mon Kindle à un jeune ami opéré pendant sa convalescence.

Abandon du besoin d’aller chercher des livres à la bibliothèque
Désormais je trouvais tout sur Internet qui depuis quinze ans déjà (l’été 1995) était ma principale source de richesses et d’information.

Abandon du plaisir d’aller parfois dans des librairies chercher de quoi combler mon besoin de connaissance
J’avais déjà perdu cette habitude que mon petit budget ne me permettait plus d’assouvir, j’avais la chance d’avoir des amis voisins aux bibliothèques bien fournies et nous échangions nos livres avec passion. Désormais je pouvais tout trouver tout de suite, sans attendre, sans me déplacer, sans bouger de mon ermitage choisi.

Abandon des livres des éditions traditionnelles
En me connectant sur l’Internet dès la mi-1995, j’avais délibérément décidé de changer de monde et d’aider à le changer aussi. Depuis vingt ans, le monde numérique me convient, je m’y sens mieux que dans l’ancien. J’y reste. Je me fie plus aux billets de blogueurs passionnés comme moi, ou à d’autres auteurs francophones, qu’aux articles de critiques, journalistes, ou animateurs télé, puisque je ne regarde plus la télé non plus. C’est peut-être une forme d’autisme social, mais j’y trouve ma sérénité et préserve ma créativité.

Le prochain billet de 5 ans de lecture numérique détaillera les lectures que j’ai faites sur les différents supports.

Comparaison entre les supports de lecture numérique

Tablettes

En tant qu’auteur Smashwords, j’ai bénéficié d’un Abonnement gratuit d’un an à Scribd, bibliothèque numérique américaine, qui m’a un peu obligée à lire sur les tablettes, l’application n’existant pas pour le Kindle3 (mais est valable pour le Kindle Fire).

J’ai fait l’essai de diverses Apps Android, peu convaincantes. Aucune ne m’a satisfaite comme le Kindle ou l’iPad.

J’ai éprouvé une grande fatigue des yeux.

Les batteries ne tiennent jamais longtemps sur les tablettes, alors que le Kindle reste chargé des semaines et l’iPad des jours.

Le seul point positif que j’ai apprécié dans les tablettes, c’est que les couvertures sont plus attrayantes en couleurs que sur le Kindle en noir et blanc, disons même gris.  On en voit un exemple avec la couverture du livrel de Jacques Vandroux, Les Pierres Couchées, sur Kindle et tablette. Les tablettes sont donc pratiques pour voir le catalogue de la bibliothèque, moins agréables pour lire les livrels.

Ecran Kindle de Pierres couchées de Jacques Vandroux
Ecran Kindle de Pierres couchées de Jacques Vandroux
Ecran tablette Cube Pierres couchées de Jacques Vandroux
Ecran tablette Cube Pierres couchées de Jacques Vandroux

J’ai quand même dû lire 100 livres en trois ans sur mes tablettes, la plupart l’année de l’abonnement Scribd.
Sur Kindle j’ai lu 400 livres, la plupart énormes, en quatre ans, sans fatigue, ni des yeux, ni des bras. Car lire des gros livres m’étaient devenu très pénible en vieillissant (bientôt 70 ans quand même !).

L’iPad1 que j’ai reçu d’une amie début juillet 2015 est le plus récent support numérique que j’ai testé.

La bibliothèque de l'iPad (je cherche des livres de jeunesse pour mes petits-fils)
La bibliothèque de l’iPad (je cherche des livres de jeunesse pour mes petits-fils)

Son étagère de bibliothèque en faux bois est vraiment moche et ne cadre pas avec le style Apple. C’est sans doute pour garder les habitudes visuelles de lecture sur papier, ce dont je ne me soucie plus guère depuis cinq ans que j’ai abandonné la lecture sur papier.

Confort, réactivité, écran :
L’iPad présente un certain confort par la réactivité des pages et son écran est plus agréable que tous ceux que j’ai eus sous les yeux en trois ans de tablettes Android (six tablettes en trois ans, à éviter !). Il est le meilleur pour voir les illustrations des ouvrages illustrées. Je n’ai pas essayé les bandes dessinées, ni les mangas, mais j’imagine que ce doit être parfait.

Traduction, recherches, citations :
L’iPad est aussi le plus pratique pour traduire (il suffit de mettre le pointeur devant le mot), souligner, rechercher sur le Web ou sur Wikipedia, ou extraire des citations. J’y ai lu six ebooks en trois mois, ce qui est une bonne moyenne d’été.

Pourtant, pour lire, ne faire que lire, et partager des citations, le Kindle reste mon favori, même dans sa version 3, avec  son clavier archaïque d’avant le Minitel.

Confort
Le Kindle reste le plus confortable pour les yeux, et je sais de quoi je parle, il m’arrive de lire entre trois et six heures par jour en hiver.

Traduction, recherches, citations, partage
Le Kindle reste facile pour traduire, il faut un peu plus de manips que sur l’iPad, mais ça marche très bien, et ce doit être parfait avec les nouveaux Kindle tactiles. Il est parfait aussi pour souligner, copier des citations, les partager sur Facebook et Twitter. Au bout de cinq ans je l’utilise toujours.

Le Kindle actuel vaut moins de 70 euros.
C’est beaucoup moins cher que celui que j’ai payé 150 euros il y a cinq ans. Certaines fonctions de recherche ont dû être améliorées depuis cet ancêtre.

Amazon vient de sortir une nouvelle tablette à moins de 60 €.
J’ai eu en main la tablette Kindle Fire de mon petit-fils, c’est un meilleur outil que toutes les tablettes Android que j’ai eues en main. L’écran est beau, la manipulation est agréable, la batterie tient bien, l’outil est solide et il marche bien.

Cette nouvelle tablette peut réunir l’avantage de gestion du compte par Amazon et celui du partage des lectures. Si je n’étais déjà bien équipée avec mes Kindle et iPad de 2010, géniales antiquités, ce serait mon choix.

***

Bilan de cinq ans

Moins de lectures disparates, soumises aux modes, ou aux parutions.

Plus de lectures suivies, approfondies, comme si je comblais en fin de vie les lacunes culturelles de ma jeunesse.

De grande lectrice sur papier, je suis devenue lectrice compulsive, boulimique, commençant un nouveau livrel dès que j’en ai fini un, cherchant à lire les œuvres par chronologie d’écriture, pour mieux comprendre l’évolution de l’écrivain, la genèse de son œuvre.

Inconvénient
Je ne tiens plus une bibliographie à jour par année sur une base de données et je ne fais plus de fiches de lecture comme j’en publiais autrefois sur mon site internet quand des livres me marquaient particulièrement.

Avantage
Je prends plus de notes de lectures dans mon Journal de Vie, que je pense publier un jour. Et je suis persuadée que cette méthode me permet de mieux mémoriser les ouvrages lus, puisque je m’en souviens des années après, quand certaines de mes contemporaines ont tout oublié au bout de quelques jours ce qu’elles ont lu sur papier.

En attendant la publication de mes derniers cahiers, car j’ai le projet de les publier dans leur ordre chronologique, je prévois de publier quelques fiches sur mon blog d’auteur. Certaines lectures marquent les prises de conscience importantes et induisent certains tournants de vie. Il est bon de les partager, c’est ainsi qu’on s’informe et progresse. À bientôt !

Gaelle Kermen,
Kerantorec, 15 octobre 2015

Articles précédents sur le Kindle
Kindle 3 mon expérience en 2010
Mon Kindle est solide  (2010)

Albums photos sur Flickr pro
Arrivée du Kindle (2010)
Kindle dans sa housse

Amazon propositions actuelles
Un Kindle tactile à 69,99 €
Le nouveau Fire à 59,99 €
Amazon propose un Pack pour les enfants à 89,99 € des tarifs vraiment démocratiques pour inciter les plus jeunes à la lecture.

Crédits
Mind map créée sur SimpleMind+ sur iPad1
(merci à son développeur René Post à Arnhem, NL, disponible pour résoudre les problèmes de mise à jour d’app.)

Albums Novela 2010 Flickr pro

Photos Gaelle Kermen 2010-2015

au loin un phare free sur read an ebook week 2012

Smashwords participe pour la 4e année à l’opération de promotion des ebooks : Read an e-book week 2012.

Au Loin un Phare, premier livrel de 50 ans d’écriture en cahiers, est disponible gratuitement jusqu’au 10 mars sous le code RE100.

Au Loin un Phare couverture
Au Loin un Phare couverture © gaelle kermen 2010
read an ebook week 2012
read an ebook week 2012

Use the code RE100 at checkout to get this book for FREE during our site-wide promotion! (Offer good thru March 10, 2012)

Pour accéder au téléchargement :
Vous allez sur le site de Smashwords:

http://www.smashwords.com/profile/view/gaellekermen

Vous désactivez l’Adult filter, sinon vous ne verrez que mes deux premiers, car mon écriture devient de plus en plus chaude au fil des années et des amants ;-).

Vous créez un compte de Library.

Vous cliquez sur le livrel pour l’acheter, là un cadre s’affiche demandant si vous avez un Coupon Code. C’est dans cette case qu’il faut mettre le code correspondant au livrel. Vous actualisez et le montant est de 0 $USD.

Vous pouvez alors télécharger le livrel aux formats qui vous intéressent.

Si vous changez de support de lecture, pour un Kindle, un eReader, un iPad, ou une tablette, vous pourrez revenir télécharger d’autres formats, autant que vous le souhaiterez.

Au Loin un Phare : RE100

Ce premier livrel commence à mon arrivée à Paris, venant du port de pêche de Lorient, il va de 1960 à 1965. Je parle de Paris, de l’internat du lycée Hélène Boucher, de mes passions amicales, presque amoureuses, et aussi de la Bretagne l’été 1962, à Quimper et aux Glenan, de la guerre d’Algérie parce que mon grand-frère y était, de l’assassinat du président Kennedy, qui a bouleversé ma vision du monde, de mon séjour à l’Arche de Lanza del Vasto, disciple de Gandhi… Les fins de semaine et les vacances, je venais chez mes parents à Saint-Leu-la-forêt, participant au cours de théâtre. Dans cette découverte de la vie par les yeux d’une très jeune fille de 14 à 18 ans, vous vous reconnaîtrez souvent, car c’est le témoignage d’une intériorité universelle.

Et surtout n’hésitez pas à faire vos commentaires sur le site, avec ma reconnaissance.
Gaelle Kermen
7 mars 2012

crédit photo : Photographie universitaire David et Vallois, photo de la classe 2nde 8b lycée Hélène Boucher, Paris, 20e, année 1960-61, détail

Nouvelles Solstice d’Hiver 2011

autoportrait flou en soie féraud 70
Saisie des cahiers sur l'eMac
Saisie des cahiers sur l’eMac

Depuis mars 2011, je n’ai plus de MacBook, je n’interviens donc plus dans la blogosphère ni sur les réseaux sociaux. Je pensais survivre difficilement à une telle perte, car j’ai le cerveau à fleur de clavier.

J’ai survécu à ce drame.

Certes j’avais la lecture sur Kindle en compensation et j’ai dévoré 250 livres électroniques en 13 mois, mais le Kindle n’est pas une tablette permettant de taper du texte et bloguer tranquillement. C’est un outil de lecture qui nourrit mon cerveau avec allégresse, mais ne remplace pas un MacBook.

J’ai quand même fait beaucoup de choses, que je n’eusse sans doute pas pris le temps de faire aussi intensément si j’avais eu le MacBook : comme ranger ma chaumière de fond en comble, retrouver quelques trésors, réaménager mon bureau, construire quelques meubles, refaire ma chambre, un coin cuisine et la salle de bains. J’ai pris des notes dans mon cahier de chantier afin de les publier, un jour, quand je serai dans la période « cahier de chantier à publier ».

J’ai quand même à la maison un bel eMac vintage qui me permet de tenir mon journal, car sans cette respiration naturelle de l’écriture quotidienne, là vraiment je meurs…

autoportrait flou en soie féraud 70
autoportrait flou en soie féraud 70

J’ai donc continué à saisir mes cahiers de l’année 70 et en lisant la description d’une robe du soir en crêpe de Chine imprimé de Per Spook, que j’avais taillée dans une chute récupérée à la boutique Louis Féraud, où je travaillais pendant mes études à la fac de Vincennes, j’ai réalisé que j’avais conservé de nombreux modèles de l’époque des cahiers.

En effet, j’ai à peu près trente ans de mode et haute-couture dans mes garde-robes. J’ai tout photographié après avoir remis en état, par ravaudage les vêtements, par cirage et recollage les sacs, ceintures, souliers et accessoires. Les photos illustreront les articles de blog que je pense faire pour compléter les livrels déjà publiés et ceux qui sont en attente de publication ou de saisie.

J’ai aussi bien travaillé sur la correction des premiers cahiers saint-loupiens et parisiens. Sur mes cinquante ans d’écriture en cahiers, les années 60 sont disponibles en cinq ebooks, Au Loin un Phare, Le Vent d’Avezan, Le Soleil dans l’Oeil, Aquamarine 67, Les Maquisards du Bois de Vincennes, et une compilation du texte de tous les cahiers, sans commentaire, Journal 60 (les liens donnés ici permettent d’acquérir tous les formats de liseuses à votre convenance).

Si je peux reprendre ce mois-ci la gestion de mes blogs, photos, vidéos, ou intervention sur Facebook, Twitter, c’est que je suis venue à Toulouse passer les fêtes avec mes filles, je squatte leurs MacBook et iMac. Chez moi en novembre, deux amis m’avaient prêté leur netbook ou PC portable, j’ai pu parer au plus pressé, mais leurs outils sont sans commune mesure avec les Macs. J’ai de meilleurs moyens d’expression dès que je remonte le disque dur de mon défunt MacBook sur un des Macs de mes filles, avec la simple suite iLife, iPhoto et iMovie, ou Bento pour les bases de données.

Je vais donc patienter pour pouvoir m’offrir un MacMini l’an prochain et l’iPad dans deux ans, c’est tout ce que mon très petit budget me permet de prévoir… tant que mes droits d’auteur sont confidentiels sur Amazon, Apple, Sony ou Smashwords, mais quand tout le monde sera équipé d’une liseuse ou d’une tablette, mes livrels trouveront leur public… ;-)

J’ai pu bloguer un peu récemment.

Deux articles sont sur mon blog de voyages hentadou :

verrieres-residences-ateliers de pont-aven en peril ou un bon artiste est-il un artiste mort « hentadou

Chevaux pour la police municipale de Toulouse « hentadou

J’ai évidemment encore beaucoup de choses à gérer, quelques photos à télécharger sur ma galerie Flick pro, des vidéos à monter sur iMovie et à mettre sur YouTube, mais que de bonheurs en perspective à partager avec vous qui me lisez.

Je vous souhaite un très beau solstice d’hiver 2011 et de belles fêtes de Noël chaleureuses, où que vous soyez dans le monde, avec mes meilleures vibrations.

Je vous souhaite de recevoir une liseuse pour Noël ;-)

Gaelle

livres lus sur le Kindle
livres lus sur le Kindle mi octobre 2011 en 13 mois

Copyright Gaelle Kermen 2011